学科教学(语文)是人文学院近年来重点建设的研究生专业方向,2026年正式招生。
本专业方向师资力量较为雄厚,现有专职研究生导师13名,兼职研究生导师10名,其中国家级、省级师德标兵各1人,三级教授3人,陕西省区域人才1人,陕西省教学名师1人。出版专著10余部,获陕西省哲学社会科学优秀成果二等奖2项,三等奖2项,获陕西省教学成果二等奖1项,获陕西(高校)哲学社会科学优秀成果二等奖2项,三等奖3项。





本专业方向硕士培养条件优越,拥有文献齐全的研究生资料室与阅览室,藏有纸质图书、电子图书、期刊等2万余册,其中教育类图书12000册、教育类期刊20余种,能基本满足研究生的学习研究需要;建有宽敞明亮、设施先进的研究生教室、研究生工作室与研究生宿舍,可以充分满足研究生的学习与生活需要;与商洛、南京20余所中学建立了实践教学基地,签订了校校合作协议,可以充分满足研究生的教育教学实践需要。

学院依托汉语言文学陕西省省级一流专业、“国培计划”项目聘任国内著名高校专家和中学特级教师担任兼职教授,做示范课或举办专题讲座,组织研究生赴省内外示范中学进行专业考察和教学实践。

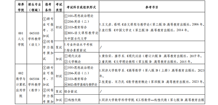
商洛学院招生专业考试科目及参考书目
